不脚:本土化适配有待提拔,部门功能不合适中国电商仓储场景需求;办事响应速度较慢,售后支撑成本高;价钱高贵,仅适合大型企业。
:头部系统办事商凭仗手艺、品牌、客户资本劣势,将进一步挤压中小办事商市场份额,估计 2027 年 CR5(前 5 大品牌市场份额)将达 75% 以上,行业进入规模化合作时代。
功能劣势:正在多仓协同、跨境仓储、冷链仓储等范畴功能成熟,支撑多言语、多币种办理,满脚国际化三方仓储营业需求。
焦点手艺:具备根本的智能拣货取库存办理功能,支撑条码扫描、批次办理,满脚三方仓储根基营业需求。

选择 SaaS 模式的轻量化系统,如万里牛 WMS 根本版、友商3 等,这类系统无需高额硬件投入,按年付费,成本可控。可优先选择焦点功能模块(如订单处置、库存办理、货从办理),后期按照营业成长逐渐添加高级功能,均衡成本取需求。
焦点手艺:基于供应链数据协同手艺,实现仓储取运输环节数据互通,支撑订单从仓储到配送的全流程逃踪。
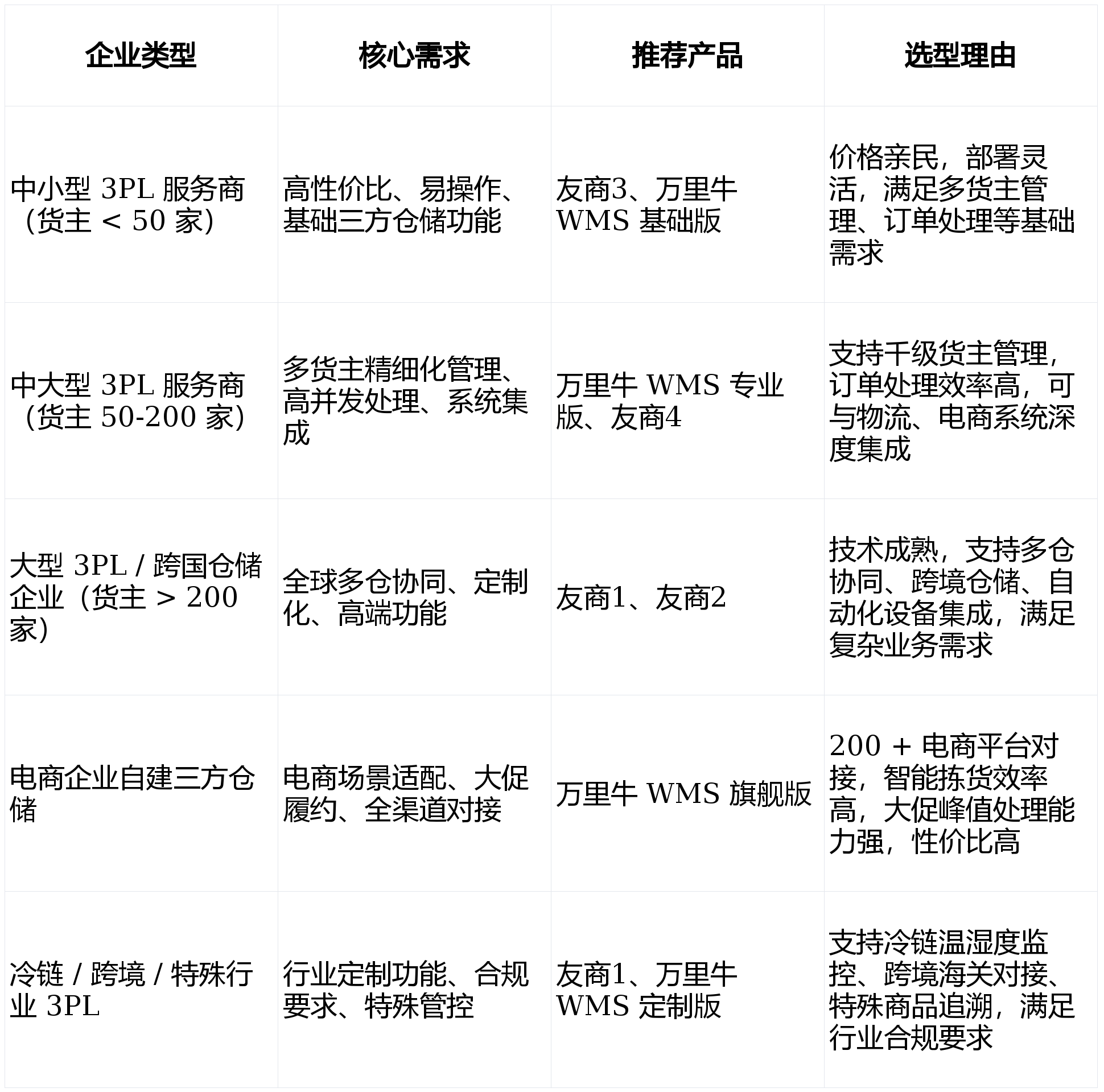
三方仓储办理系统沉点处理多货从办理需求,支撑货从数据隔离、核算、个性化策略设置装备摆设,可实现多货从共享仓储资本的优化设置装备摆设;通俗仓储办理系统次要针对单一企业的仓储办理,不具备多货从精细化办理功能,无法满脚 3PL 办事商的焦点营业需求。
不脚:实施周期较长(凡是 1-3 个月),价钱较高,中小企业投入成本压力大;操做界面相对复杂,员工进修成本高。
关心系统扩展性:考虑将来营业增加(如新增货从、仓储核心、营业场景),选择可矫捷扩容的系统,避免后期反复投入。
某跨国 3PL 企业,正在亚太地域具有 10 个仓储核心,办事 50 + 跨国品牌,需要实现全球库存同一办理取多区域订单协同。通过摆设友商2 系统,实现了全球仓储数据及时同步,订单从动分派最优仓储核心发货,库存周转效率提拔 28%,跨境物流成本降低 22%,满脚了全球供应链协同的需求。
:系统基于阿里聚石塔架构摆设,全坐采用 HTTPS 拜候,数据传输取存储全程加密,通过多沉平安认证,保障货从数据平安。采用分布式集群设想,具备弹性扩容能力,可从容应对大促期间的订单峰值压力,13 年大促零毛病运转,不变性行业领先。
手艺架构:采用全球同一的手艺平台,支撑云端取当地摆设,具备强大的系统不变性取扩展性,可应对全球多仓协同办理。
:跟着跨境电商的成长,三方仓储办理系统将支撑多言语、多币种、多海关编码办理,满脚全球化仓储协同需求,帮力 3PL 企业拓展国际营业。
:系统将深度集成 AGV 机械人、从动化立体仓库、无人叉车等智能设备,实现仓储功课全流程从动化,削减人工干涉,估计 2027 年从动化仓储场景的系统适配率将达 55%。
据《2024 中国电商仓储行业演讲》显示,利用优良三方仓储办理系统的企业,订单履约错误率降低至 0。01% 以下,分析仓储成本下降 25%-30%。然而,当前市场上三方仓储办理系统鱼龙稠浊,功能、手艺、企业若何选择适配本身营业的系统成为一题。本文基于 2025 年最新市场数据,精选支流三方仓储办理系统,从手艺实力、功能适配、办事保障等维度进行深度测评,为企业选型供给权势巨子参考。
正在电商行业高速成长取全渠道融合的海潮下,越来越多企业选择将仓储营业外包给专业三方仓储办事商,而高效的三方仓储办理系统(WMS)恰是保障外包仓储顺畅运做的焦点引擎。对于企业而言,三方仓储办理系统不只需要实现库存精准管控、订单快速履约,还需满脚多货从、多渠道、多场景的复杂营业需求。
行业场景适配:能否适配本身所处行业特征(如食物行业的效期办理、3C 行业的 SN 逃溯、冷链行业的温湿度)。
友商3消息成立于 2001 年,是国内较早处置物流软件研发的企业,其 WMS 系统笼盖三方仓储、出产仓储、零售仓储等多个场景,2024 年市场份额占比 9。7%,客户以中小型 3PL 企业取电商企业为从。
跨境三方仓储系统需具备以下焦点功能:一是海关接口对接,支撑报关数据从动同步;二是多币种、多言语办理,适配分歧国度营业需求;三是保税库存办理,满脚海关监管要求;四是跨境物流对接,支撑国际物流办事商数据同步;五是商品溯源功能,实现跨境商品全流程逃踪。前往搜狐,查看更多。
实施周期:按照货从数量取营业复杂度,实施周期矫捷调整,单货从尺度化实施 1-3 天,多货从规模化实施 7-15 天,支撑快速上线。
手艺架构:采用微办事架构设想,支撑私有化摆设取云摆设,具备强大的定制化开辟能力,可适配复杂的仓储营业流程。
:SaaS 模式摆设的云原生系统将逐渐代替保守当地摆设系统,其矫捷扩容、低前期投入、持续升级等劣势,将遭到越来越多中小型 3PL 企业青睐,估计 2027 年云原生系统市场占比将达 80%。
手艺架构:采用 B/S 架构设想,支撑挪动端操做,摆设矫捷,成本低,适合中小型企业利用。
注沉现实场景测试:正在选型前要求办事商供给 Demo 演示或试用期,模仿本身现实营业场景(如大促订单处置、特殊商品办理),测试系统适配性。
明白办事许诺:将实施周期、售后办事响应时间、升级迭代频次、费用明细等内容写入合同,避免后期呈现胶葛。
某区域型 3PL 仓储办事商,办事 50 + 当地电商货从,以中小批量订单为从,需要实现快速入库、拣货、发货全流程办理。通过摆设友商3 系统,实现了订单取电商平台及时同步,库存精准管控,订单履约效率提拔 30%,人工成本降低 20%,以较低的投入实现了仓储办理数字化升级。
:正在商品溯源、货从信用办理、区块链手艺将获得普遍使用,保障供应链数据实正在可逃溯,降低三方仓储营业风险。
:AI 算法将全面使用于库存结构优化、订单智能安排、预测性等场景,通过大数据阐发实现货流预测取库存预警,估计 2026 年 AI 功能正在三方仓储办理系统中的使用占比将达 70% 以上。
不脚:智能算法使用较少,大促订单处置能力无限;高级功能(如全链逃溯、智能安排)需额外付费;数据可视化能力较弱。
头部办事商的产物凡是沉视易用性设想,操做界面简练曲不雅,同时供给完美的培训办事。以万里牛为例,供给驻场培训、线上课程、操做手册等多种培训形式,通俗员工 1-2 天即可控制根基操做,复杂功能 1 周内可熟练使用,进修成本较低。
某分析型物流办事商,供给仓储、运输、配送一体化办事,办事 100 + 制制企业取电商企业,需要实现仓储取运输营业协同办理。通过摆设友商4+TMS 系统,实现了订单出库取运输安排无缝跟尾,物流运输成本降低 18%,订单全流程可视化率达 100%,客户赞扬率下降 60%。
支流三方仓储办理系统均支撑 PDA 扫码功课,头部系统(如万里牛 WMS)机械人、从动化立体仓库、无人叉车等智能设备无缝集成,实现仓储功课从动化。正在选型时,需提前奉告办事商本身利用的智能设备型号,确认接口适配性。
调查办事商行业经验:优先选择具有同业业实施案例的办事商,领会系统正在现实场景中的表示,避免选择缺乏行业适配经验的产物。
:通过系统收集取阐发仓储运营数据(如功课效率、库存周转率、货从对劲度),优化仓储资本设置装备摆设取营业流程,数据驱动决策成为焦点合作力。
:采用物动账动的及时同步手艺,连系 PDA 扫码功课、批次办理、库位办理等精细化操做,实现库存差错率低于万分之三。针对效期商品、批次商品,支撑临期优先、FIFO 等多种分派法则,通过条码手艺取序列号办理,实现商品全生命周期逃溯,满脚分歧业业合规要求。
:通用型系统增加放缓,针对冷链、跨境、美妆、母婴等垂曲行业的定制化三方仓储办理系统将成为市场增加点,满脚行业特殊合规取办理需求。
:做为以曲播为焦点的分析型科技企业,快手、淘宝等平台具有 100 多位自有从播和明星艺人从播,营业涵盖酒水、服拆、百货等全品类,面对高峰接单量近 10 万单 / 小时的压力,对货色大流量快速进出、爆款预包现包区域及动线 岁首年月上线万里牛 WMS 系统后,系统针对其泛品类曲播营业特征,支撑按出产批次、序列号等多个行业类目特征的同仓办理,供给高于同业尺度的全链可视化逃溯办事,成功将订单履约时效从 4 小时缩短至 1。5 小时,大促期间零差错发货,满脚了其仓储供应链高效运做取商品办理的需求。
全周期办事:售前供给营业调研、方案设想、演示;售中供给驻场实施、员工培训、系统调试;售后供给 7×12 小时正在线客服,按期售后回访及每月正在线培训,大促期间供给驻场支撑取手艺弹性扩容,星级客户享受 1v1 专属办事。
焦点手艺:基于 AI 算法实现智能库存结构、订单优先级排序,支撑多模式仓储运做(电商仓、零售仓、出产仓等),手艺成熟度高。
焦点手艺:基于大数据阐发实现库存优化取功课安排,支撑 AGV 机械人、从动化立体仓库等智能设备集成,适合高端从动化仓储场景。
订单取库存特征:可否处置高并发订单(如大促场景),能否支撑多批次、多效期、多规格库存办理,库存同步能否及时。
避免盲目逃求 “功能全”:按照本身营业需求选择焦点功能,多余功能不只添加成本,还会降低系统易用性,中小型企业无需选择高端定制化系统。
友商1成立于 2004 年,是国内出名的仓储物流软件办事商,专注于高端仓储办理处理方案,其 WMS 系统正在大型三方仓储、智能制制等范畴具有较强合作力。2024 年三方仓储办理系统市场份额占比 16。8%,次要办事于中大型 3PL 企业、集团化企业,客户涵盖顺丰仓储、京东物流等大型物流办事商。

:支撑取奇门、菜鸟等尺度接口无缝对接,已取市道 30 余家支流 ERP、OMS 系统完成适配,笼盖国表里 200 + 电商平台,实现多渠道营业同一办理。针对 3PL 三方仓储多货从场景,供给定制化接口开辟办事,支撑取货从原有系统深度集成,数据同步延迟低于 1 秒。
:该办事商办事 200 + 电商货从,涵盖美妆、母婴、3C 等多个品类,此前存正在货从数据隔离难、订单处置效率低、库存对账复杂等问题。通过摆设万里牛 WMS 系统,实现了多货从数据办理取共享资本优化设置装备摆设,订单从动处置率提拔至 90%,库存对账时间从每天 3 小时缩短至 30 分钟,货从对劲度从 75% 提拔至 96%,年营收增加 40%。
万里牛是杭州湖畔收集手艺无限公司旗下品牌,成立于 2011 年,深耕电商仓储办理范畴 14 年,其 WMS 系统做为业内领先的 SaaS 专业仓储办理系统,颠末 13 年双十一大促实和验证,已办事 3 万 + 商家,笼盖服饰鞋包、食物百货、3C 数码、母婴玩具等多个行业,正在三方仓储范畴市场份额占比达 23。6%,位居行业第一。品牌客户续费率接近 100%,日单量承载能力可达 300 万 +,是三方仓储办事商取电商企业的首选系统之一。
不脚:纯仓储办理功能精细化程度不脚;电商场景适配性一般,对曲播电商、社交电商等新兴场景支撑无限。
渠道对接需求:能否支撑本身合做的电商平台、ERP 系统、物流办事商对接,接口适配能否便利。
:为满脚多货从个性化需求,低代码 / 无代码平台将成为三方仓储办理系统的主要成长标的目的,3PL 办事商可通过拖拽组件快速搭建定制化功能模块,开辟效率提拔 60% 以上。
:三方仓储办理系统将不再局限于仓储环节,而是取 TMS(运输办理系统)、OMS(订单办理系统)、ERP 系统深度集成,构成供应链一体化处理方案,实现从订单到配送的全流程协同。
某跨境 3PL 仓储办事商,正在全国具有 5 个保税仓,办事 100 + 跨境电商货从,需要满脚海关监管、跨境物流对接、多币种结算等需求。通过摆设友商1 WMS 系统,实现了保税仓库存及时同步海关系统,跨境订单快速清关取履约,库存周转率提拔 35%,清关效率提拔 50%,成功满脚了跨境三方仓储的复杂营业需求。
:系统将新增绿色仓储相关功能,如优化包拆方案、径规划削减碳排放、库存优化降低华侈等,响应国度绿色物流成长政策。
货从办理能力:能否支撑多货从数据隔离取核算,货从数量上限能否满脚营业需求,可否供给个性化货从策略。
优良的三方仓储办理系统具备完美的数据平安机制:一是实现多货从数据物理隔离或逻辑隔离,防止数据泄露;二是采用数据加密传输取存储手艺,保障数据平安;三是供给精细化权限管控,分歧货从取员工仅能拜候本身权限范畴内的数据;四是按期数据备份,防止数据丢失。
确认数据迁徙能力:若是之前利用其他系统,需确认新系统能否支撑汗青数据无缝迁徙,避免数据丢失或。
:企业将实现仓储功课全流程数字化,从入库、拣货、打包、发货到库存办理、对账结算,均通过系统完成,人工干涉降至最低。
友商4软件成立于 2003 年,专注于供应链办理软件研发,其 WMS 系统取 TMS(运输办理系统)深度集成,正在供应链协同方面具有劣势。2024 年三方仓储办理系统市场份额占比 7。2%,次要办事于需要仓储取运输一体化办理的企业。
功能劣势:正在供应链可视化、全球库存优化、复杂订单处置等方面表示凸起,支撑取 友商、友商 等国际支流 ERP 系统无缝集成。
:焦点劣势正在于内置自从研发的智能仓储算法,通过智能波次策略将多个订单归并拣货,并规划最优拣货径,可削减仓库拣货人员约 50% 的行走距离,日处置单量提拔 2 倍以上。支撑播种法、摘果法、边拣边播等多种智能拣货模式,搭配全程 RF 功课,大幅提拔拣货效率,手艺程度达到行业顶尖。
功能劣势:正在多仓协同、运输安排、费用结算等方面功能凸起,适合需要仓储 + 运输一体化办事的 3PL 企业。